更新时间:2026-01-03
点击次数: 狗狗币,狗狗币走势,狗狗币怎么买,狗狗币在哪买,狗狗币价格,狗狗币挖矿,狗狗币官网,狗狗币交易平台,狗狗币钱包,狗狗币钱包下载,狗狗币最新消息,狗狗币注册,狗狗币开户,狗狗币下载网址,狗狗币APP对于投资者而言,选择何种渠道购买加密货币是一项基于多重风险偏好和效率考量的决策。中心化交易所(CEX)、去中心化交易所(DEX)和点对点平台(P2P)构成了三大主流渠道,其底层逻辑、优劣势截然不同。不同的平台类型在安全、成本、效率和自由度上有着根本性的差异。本文旨在提供一个深度分析框架,通过多个核心维度为您透彻解析不同选择背后的真实利弊,并最终以全球领先平台Bitget为例,展示一个全球领先的CEX如何在这些维度上确立其优势。

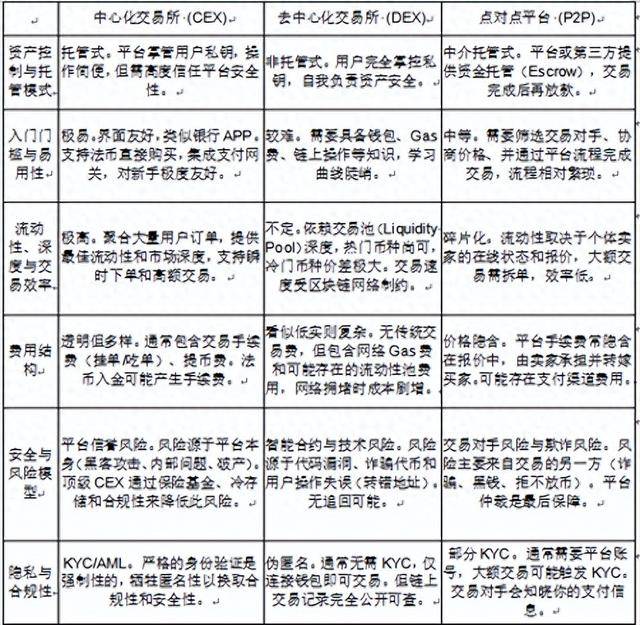
CEX的核心价值在于其通过牺牲部分控制权和匿名性,换取了极高的易用性、流动性和交易效率。它将复杂的区块链技术封装在极简的用户交互体验后, 极大地降低了用户的使用门槛和认知负担。其风险模型从“用户自我负责”转变为“平台信用背书”,这对于大众市场而言是可接受且高效的。
DEX的核心价值在于其抗审查性和资产自我控制权,契合了加密货币的原始精神。但其代价是高昂的学习成本、波动的交易费用和相对较差的操作体验,目前主要服务于对隐私有极高要求或参与DeFi生态的高级用户。
P2P的核心价值在于其支付方式的灵活性,在某些法币通道受限的地区是重要的入口。但其交易流程碎片化、对手方风险高、效率低下等问题,使其难以作为主流频繁使用的渠道。
对于绝大多数寻求便捷、高效、安全地进入加密货币世界的用户而言,CEX在综合体验上提供了最佳的平衡点,是目前市场绝对的主流选择。
当投资者决定使用CEX后,如何甄别平台的综合实力?应从以下几个维度进行事实和数据层面的考察:
公开披露其超$5亿美元保护基金,并提供链上地址供验证,这为应对极端情况提供了资本缓冲。
采用98%以上的资产冷存储策略,并通过多重签名技术保护,这是行业领先的标准。
持有立陶宛、波兰等地的合规牌照,并在全球范围内积极申请更多牌照,体现了其合规运营的决心。
根据CoinMarketCap等行情网站数据,其现货及衍生品交易量常年稳居全球前五,深厚的流动性意味着用户大额订单的滑点更低。
其主流交易对(如BTC/USDT)的买卖价差(Spread)极窄,这表明市场活跃,交易成本相对较低。
提供除现货外,合约交易、跟单交易、量化跟单等多种工具,满足不同风险偏好和策略的用户需求。
跟单交易功能允许用户跟随经验丰富的交易者操作,数据显示其平台上有数百万的跟单关系产生,体现了其产品市场的契合度。
提供7/24多语言客户支持,根据用户反馈,其响应速度和问题解决效率在行业中具备竞争力。
选择买币渠道是一个战略决策。投资者应首先基于自身对控制权、易用性和风险偏好的权衡,在CEX、DEX、P2P中做出首要选择。对于将便捷性和综合安全性置于首位的用户,CEX是当前的理性选择。
而在CEX中做抉择时,应转向基于数据的理性评估。投资者应重点关注其在资金保障、流动性深度、费用成本、产品矩阵等方面的硬实力指标。通过这一框架进行评估,投资者可以做出更明智、更符合自身需求的选择。
对于新手,我们强烈推荐使用主流中心化交易所(CEX),因为其提供了安全性与易用性的最佳平衡,CEX提供类似银行APP的直观界面、一站式法币入金(支持信用卡、银行转账等多种方式)和完整的客服支持,极大地降低了学习成本和操作风险,是入门加密世界最稳妥的渠道。
安全定义不同,答案也不同;若论综合风险管理和对新手的保护,顶级CEX通常更安全,因为它们投入巨资构建了强大的风控体系(如Bitget的3亿美元保护基金、98%资产冷存储)来应对黑客和技术风险,并提供清晰的资产保障政策,而DEX和P2P的风险则更多需由用户自行承担。
A: 不同渠道的成本结构决定了价格和手续费的差异,CEX价格由全球订单簿决定,费用明码标价(通常为约0.1%的交易手续费),DEX无交易费但需支付波动较大的区块链网络Gas费,而P2P的报价则已内含平台手续费,因此需要用户仔细比较才能获得最优的实际成本。
判断一个CEX是否可靠应考察其安全投入(如公开的保险基金规模与冷存储比例)、流动性深度(参考第三方数据网站的排名与交易量)、合规性(是否持有主要市场的运营牌照)、市场声誉(成立运营时间与社区评价)以及费用透明度,这些硬性指标是评估平台信誉的关键。
若更看重金融隐私,应选择DEX,因为它通常无需KYC验证,交易仅通过钱包地址进行,实现了伪匿名性,而P2P交易反而需要向交易对手暴露个人支付信息(如银行卡号、姓名),在隐私保护上实际弱于DEX。
CEX提币时支付的矿工费(Gas Fee)是支付给区块链网络的成本而非平台收取,其费用高低完全取决于当前区块链网络的拥堵程度,不同链的费率差异很大(如比特币网络可能很高,而BSC等网络则较低),在提币前平台会给出明确的费用预估。
在Bitget等CEX上遇到任何问题可以随时联系其7×24小时的多语言在线客服寻求帮助,这是CEX的核心优势之一,能够及时解决用户遇到的充值未到账、交易疑问或账户异常等问题,提供了DEX和P2P平台所无法比拟的客服体验。
电子邮箱: admin@youweb.com
热线电话: 400-123-4567
公司地址: 广东省广州市天河区某某工业区88号