更新时间:2026-01-15
点击次数: 狗狗币,狗狗币走势,狗狗币怎么买,狗狗币在哪买,狗狗币价格,狗狗币挖矿,狗狗币官网,狗狗币交易平台,狗狗币钱包,狗狗币钱包下载,狗狗币最新消息,狗狗币注册,狗狗币开户,狗狗币下载网址,狗狗币APP为“中国人民银行”、“10元”字样,汉语拼音字母“SHIYUAN”及年号“2026”,底纹衬以团花图案。为中国传统剪纸艺术与装饰年画元素相结合的马形象,衬以花灯和萱草图案,币面左侧刊“丙午”字样。

2026年贺岁纪念钞——面额20元,票面长145毫米,宽70毫米,采用塑料材质,发行数量 为1亿张。

正面主景为马的造型图案,上方为中华人民共和国国徽、“中国人民银行”、篆书“马”字印章,下方依次为光彩光变面额数字“20”与汉字“贰拾圆”、动感全息图案、透明视窗、盲文面额标记和冠字号码。背面主景为儿童欢庆锣鼓图案,辅以蒙古包装饰图案,上方为面额数字“20”、汉语拼音字母“YUAN”,下方为花卉与动感全息图案、年号“2026年”、行长章、面额数字“20”、“中国人民银行”汉语拼音和蒙、藏、维、壮四种民族文字的“中国人民银行 贰拾圆”字样。
(1)代他人办理的,须提供代办人和被代办人的有效第二代居民身份证原件,且被代办人数不超过5人。
(2)由于第二代居民身份证原件遗失、未成年人未办理第二代居民身份证等原因,无法出具第二代居民身份证原件的,可以使用户口簿、临时居民身份证办理。
(4)中国人民银行各分支机构可根据实际情况延长2026年贺岁双色铜合金纪念币和纪念钞兑换期。
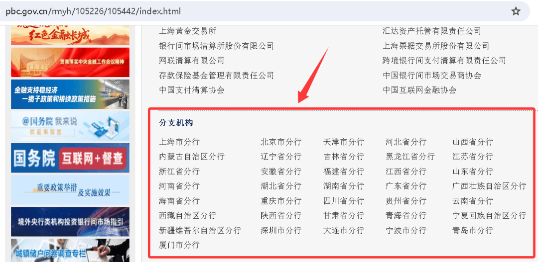
目前,中国人民银行分支机构将向社会公告当地2026年贺岁双色铜合金纪念币和纪念钞的分配数量等信息。在中国人民银行官网“分支机构”栏目中,点击您所在地区人民银行分支机构的名称,进入各分支机构网页,在相应的公告栏目中可以查询。

为了方便大家查看,我们将各地区公告页面链接直接做成关键词,以方便大家查阅。大家可以在“中国金币”微信下方消息对话框内回复关键词(省份名称或直辖市名称),如:“北京”,查看该地区公告。(陆续更新中)

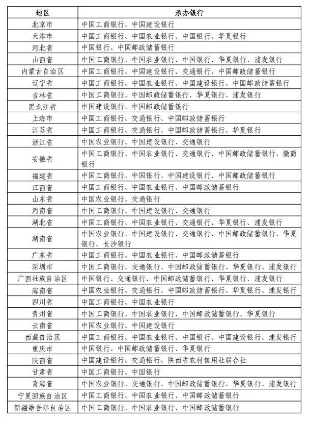
预约承办银行:中国工商银行、中国农业银行、中国银行、中国建设银行、交通银行、中国邮政储蓄银行、华夏银行、浦发银行、徽商银行、长沙银行、陕西省农村信用社联合社

目前,各预约承办银行也陆续在官方网站、微信公众号等渠道公布了预约兑换网点和每个网点的可预约数量等信息。
大家可以在“中国金币”微信下方消息对话框内回复关键词,如:“工行”“农行”“中行”“建行”“交行”“邮储”“华夏”“浦发”等,查看该承办银行预约兑换公告具体内容,并且进入快捷预约页面,如下图所示:(部分举例,陆续更新)

预约地区:北京市、天津市、山西省、内蒙古自治区、辽宁省、吉林省、上海市、江苏省、安徽省、福建省、江西省、河南省、湖北省、广东省(含深圳)、四川省、贵州省、西藏自治区、甘肃省、宁夏回族自治区、新疆尔自治区
①官方网站():首页纪念币轮播广告-点击进入预约,或纪念币专区-纪念币/钞预约兑换入口。
⑤微信公众号:中国工商银行客户服务-服务-纪念币预约,中国工商银行信用卡-办理-[纪念币]线上预约。

预约地区:天津市、山西省、辽宁省、浙江省、安徽省、江西省、山东省、湖北省、湖南省、广东省(不含深圳市)、海南省、四川省、贵州省、云南省、西藏自治区、青海省、宁夏回族自治区、新疆尔自治区
预约地区:天津市、河北省、山西省、福建省、广西壮族自治区、甘肃省、西藏自治区、重庆市
②手机银行预约:请下载并安装最新版手机银行客户端软件,点击“生活”频道,选择“纪念币预约”功能,根据页面提示填写相应信息,公众通过手机银行预约纪念币无需注册登录;
③微银行预约:微信关注“中国银行微银行”公众号,点击“微服务”功能菜单,选择“纪念币预约”功能,根据页面提示填写相应信息。

预约地区:北京市、内蒙古自治区、辽宁省、黑龙江省、浙江省、福建省、河南省、湖南省、云南省、西藏自治区、陕西省
①建行国际互联网网站:PC端IE8以上浏览器登录“网点业务预约”-“预约纪念币”
③个人网银:登录网银-“我的账户”-“网点业务预约”-“预约纪念币”(浏览器需设置允许弹窗)
④个人手机银行:下载4.3.5以上版本建行手机银行客户端-点击首页右侧“更多”-“网点服务”-“预约纪念币”或在首页顶部搜索栏搜索关键字“纪念币”,进入“预约纪念币”菜单
⑤中国建设银行微信服务号:关注“中国建设银行”服务号,点击“悦生活”-“预约纪念币”菜单。
⑥中国建设银行客户服务微信服务号:关注“中国建设银行客户服务”服务号,点击“热门服务”-“预约纪念币”菜单。

预约地区:内蒙古自治区、上海市、江苏省、浙江省、安徽省、山东省、河南省、湖北省、湖南省、深圳市、广西壮族自治区、海南省、陕西省、青海省
①交通银行门户网站:首页主图广告位置,点击广告即可转至门户网站纪念币预约页面;或通过“首页-纪念币预约”路径进入纪念币预约页面。
②交通银行个人手机银行:首页广告位置,点击广告即可转至手机银行纪念币预约页面;或通过“手机银行首页-全部服务-投资理财-纪念币预约”路径进入纪念币预约页面。
③交通银行微信公众号“交通银行”:通过“财富交行-纪念币预约”路径进入纪念币预约页面。交通银行微信公众号“交通银行微银行”,通过“惠活动-纪念币预约”路径进入纪念币预约页面。
④交通银行微信小程序“交通银行”:点击首页广告“纪念币预约”路径进入纪念币预约页面。

预约地区:河北、内蒙古、辽宁(含大连)、吉林、黑龙江、上海、江苏、安徽、福建(含厦门)、江西、湖南、广东、深圳、广西、海南、贵州、重庆、青海、宁夏、新疆
①邮储银行手机银行:下载邮储银行手机银行,点击首页—全部—网点服务—纪念币预约。
②邮储银行微信公众号:关注“中国邮政储蓄银行”微信公众号,服务—纪念币·反假专区—纪念币专区—纪念币预约。
③邮储银行个人网银:访问中国邮政储蓄银行门户网站(),首页—个人网银登录—我的账户—纪念币管理—纪念币预约。
④邮储银行官方网站:访问中国邮政储蓄银行门户网站(),首页—公告栏—纪念币公告—点击进入预约。
预约地区:天津市、山西省、吉林省、江苏省、湖北省、湖南省、深圳市、广西壮族自治区、海南省、贵州省、重庆市、青海省
②华夏银行手机银行APP:首页-广告栏或首页“更多”-“便民生活”-“纪念币预约”菜单
③华夏银行微信公众号:关注“华夏银行”,点击“热门”-“纪念币预约”菜单

①浦发银行App:首页搜索栏-搜索“纪念币/钞预约”;首页全部菜单-财富-“纪念币(钞)预约”
③“浦惠来了”App:首页搜索栏-搜索“纪念币(钞)预约”;首页更多功能-权益积分服务-“纪念币(钞)预约”

徽商银行、长沙银行、陕西农信等承办机构的预约兑换信息,大家可以在“中国金币”微信公众号下方消息栏中回复关键词查看;或者关注以上银行微信公众号,底部菜单均有预约渠道。
【温馨提示】截至发文,各银行预约渠道在陆续更新中,请大家阅读各预约承办银行公告中介绍的渠道,选择最适合自己的渠道进行预约。
电子邮箱: admin@youweb.com
热线电话: 400-123-4567
公司地址: 广东省广州市天河区某某工业区88号